Ответы на индивидуальные домашние задания по высшей математике Рябушко А.П. Часть 2.
Тема: Уравнения в полных дифференциалах. Дифференциальные уравнения высших порядков, допускающие понижение порядка.
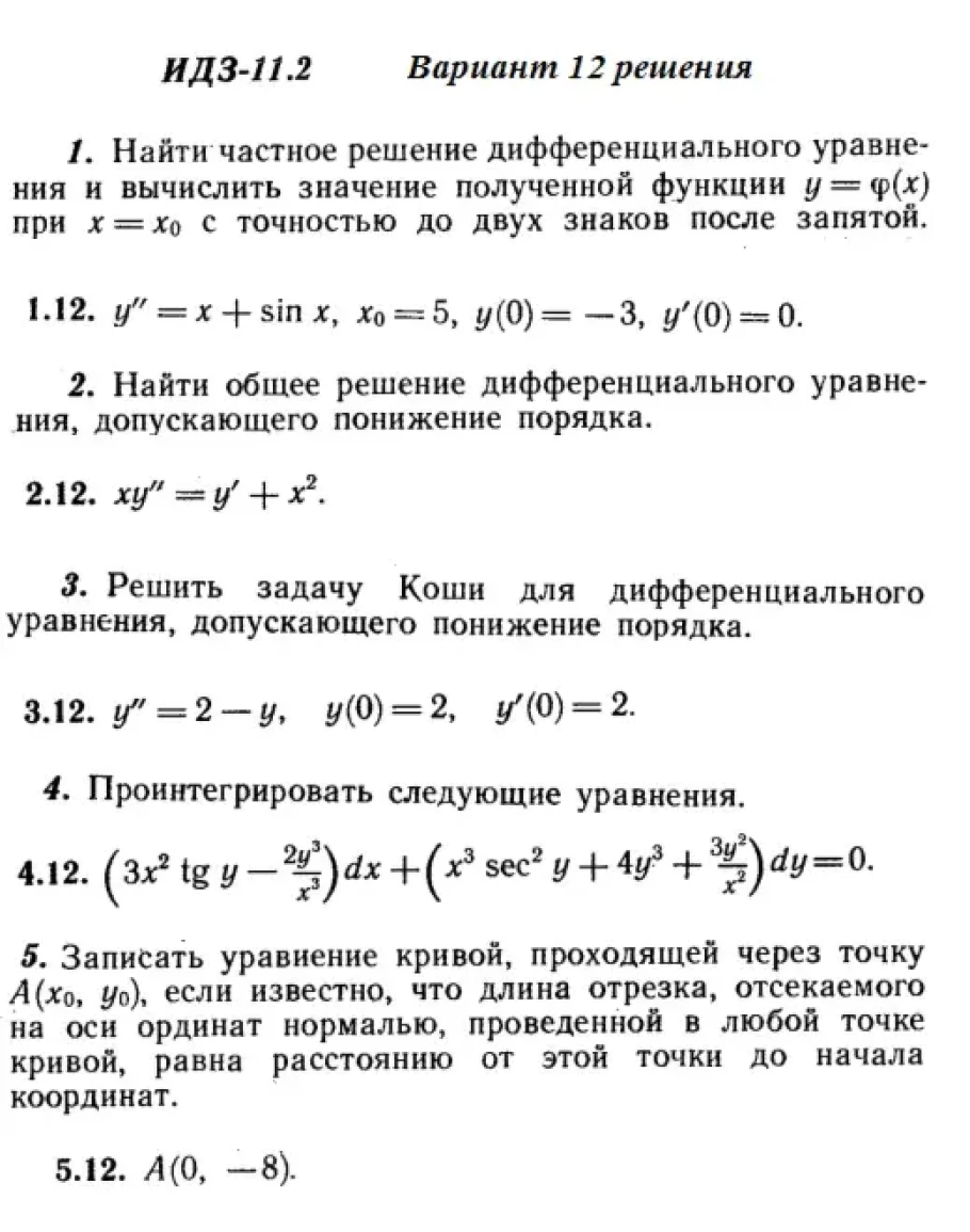
ИДЗ 11.2 Вариант 12 Рябушко (задания на стр. 301-310 в учебнике)
В файле решение (5 заданий)
Готовые ИДЗ представлены и оформлены в формате PDF.
Все решения подробно расписаны и сопровождаются комментариями где это требуется.
Удобство просмотра файлов на смартфонах, планшетах, ПК.
Тема: Уравнения в полных дифференциалах. Дифференциальные уравнения высших порядков, допускающие понижение порядка.
ИДЗ 11.2 Вариант 12 Рябушко (задания на стр. 301-310 в учебнике)
В файле решение (5 заданий)
Готовые ИДЗ представлены и оформлены в формате PDF.
Все решения подробно расписаны и сопровождаются комментариями где это требуется.
Удобство просмотра файлов на смартфонах, планшетах, ПК.
Вариант 12 ИДЗ 11.2 Решебник Рябушко часть 2
- Продавец: Mathematica
- Модель: 2253467
- Наличие: Есть в наличии
-
120р.




