• Задача ПАХТ фильтрование
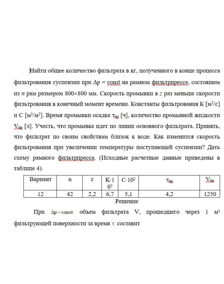
Найти общее количество фильтрата в кг, полученного в конце процесса фильтрования суспензии при p = const на рамном фильтрпрессе, состоящем из n рам размером 800800 мм. Скорость промывки в z раз меньше скорости фильтрования в конечный момент времени. Константы фильтрования К [м2/с] и С [м3/м2]. Время промывки осадка пр [ч], количество промывной жидкости Vпр [л]. Учесть, что промывка идет по линии основного фильтрата. Принять, что фильтрат по своим свойствам близок к воде. Как изменится скорость фильтрования при увеличении температуры поступающей суспензии? Дать схему рамного фильтрпресса. (Исходные расчетные данные приведены в таблице 4).

Написать отзыв

Примечание: HTML разметка не поддерживается! Используйте обычный текст.
   Плохо           Хорошо

Задача ПАХТ фильтрование

  • Продавец: Pingvin78
  • Модель: 3201288
  • Наличие: Есть в наличии
  • 150р.

Рекомендуемые