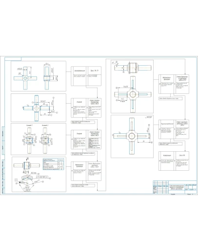
Архив содержит рабочий чертеж детали, схема технологического процесса изготовления детали крестовина, комплект технологических карт (маршрутные карты, операционные карты, карты эскизов). Чертежи выполнены в Компас, карты в ворде.
Технологический процесс изготовления детали крестовина
- Продавец: alexey_ktop
- Модель: 4446192
- Наличие: Есть в наличии
-
323р.






