ТюмГУ Эконометрика Вариант 3 контрольная
Вариант 3.
Задача 1.
Имеется информация по 10 регионам о среднедневной зарплате (ден. ед.) и расходах на покупку продовольственных товаров в общих расходах (%):
1. Оцените коэффициенты линейной регрессии по методу наименьших квадратов.
2. Проверьте статистическую значимость оценок теоретических коэффициентов при уровне значимости .
3. Рассчитайте 95%-е доверительные интервалы для теоретических коэффициентов регрессии.
4. Спрогнозируйте долю расходов на покупку продовольственных товаров при средней зарплате ден.ед. и рассчитайте 95% доверительный интервал для условного математического ожидания .
5. Рассчитайте границы интервала, в котором будет сосредоточено не менее 95% возможных значений при .
6. Оцените на сколько процентов изменятся расходы на покупку продовольствия, если среднедневная зарплата вырастет на 10 ден.ед.
7. Рассчитайте коэффициент детерминации .
8. Рассчитайте - статистику для коэффициента детерминации и оцените его статистическую значимость.
Задача 2.
Известны данные для 30 домохозяйств (в условных единицах) по доходам и расходам :
1. Оцените коэффициенты линейной регрессии по методу наименьших квадратов.
2. Примените тест Голдфелда-Квандта для изучения гипотезы об отсутствии гетероскедастичности остатков.
3. В случае гетероскедастичности остатков примените взвешенный метод наименьших квадратов, предполагая, что дисперсии отклонений пропорциональны .
4. Определите, существенно ли повлияла гетероскедастичность на качество оценок в уравнении, построенном по обычному методу наименьших квадратов.
Задача 3
Рассчитайте стандартные ошибки коэффициентов модели линейной регрессии, если , .
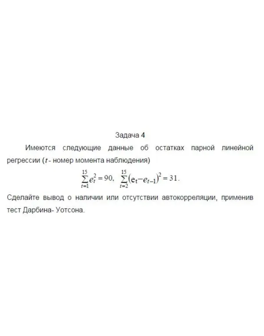
Задача 4
Имеются следующие данные об остатках парной линейной регрессии ( - номер момента наблюдения)
.
Сделайте вывод о наличии или отсутствии автокорреляции, применив тест Дарбина- Уотсона.
Вариант 3.
Задача 1.
Имеется информация по 10 регионам о среднедневной зарплате (ден. ед.) и расходах на покупку продовольственных товаров в общих расходах (%):
1. Оцените коэффициенты линейной регрессии по методу наименьших квадратов.
2. Проверьте статистическую значимость оценок теоретических коэффициентов при уровне значимости .
3. Рассчитайте 95%-е доверительные интервалы для теоретических коэффициентов регрессии.
4. Спрогнозируйте долю расходов на покупку продовольственных товаров при средней зарплате ден.ед. и рассчитайте 95% доверительный интервал для условного математического ожидания .
5. Рассчитайте границы интервала, в котором будет сосредоточено не менее 95% возможных значений при .
6. Оцените на сколько процентов изменятся расходы на покупку продовольствия, если среднедневная зарплата вырастет на 10 ден.ед.
7. Рассчитайте коэффициент детерминации .
8. Рассчитайте - статистику для коэффициента детерминации и оцените его статистическую значимость.
Задача 2.
Известны данные для 30 домохозяйств (в условных единицах) по доходам и расходам :
1. Оцените коэффициенты линейной регрессии по методу наименьших квадратов.
2. Примените тест Голдфелда-Квандта для изучения гипотезы об отсутствии гетероскедастичности остатков.
3. В случае гетероскедастичности остатков примените взвешенный метод наименьших квадратов, предполагая, что дисперсии отклонений пропорциональны .
4. Определите, существенно ли повлияла гетероскедастичность на качество оценок в уравнении, построенном по обычному методу наименьших квадратов.
Задача 3
Рассчитайте стандартные ошибки коэффициентов модели линейной регрессии, если , .
Задача 4
Имеются следующие данные об остатках парной линейной регрессии ( - номер момента наблюдения)
.
Сделайте вывод о наличии или отсутствии автокорреляции, применив тест Дарбина- Уотсона.







