Ответы на индивидуальные домашние задания по высшей математике Рябушко А.П. Часть 1.
Тема: Дифференциальное исчисление функций одной переменной и его приложения
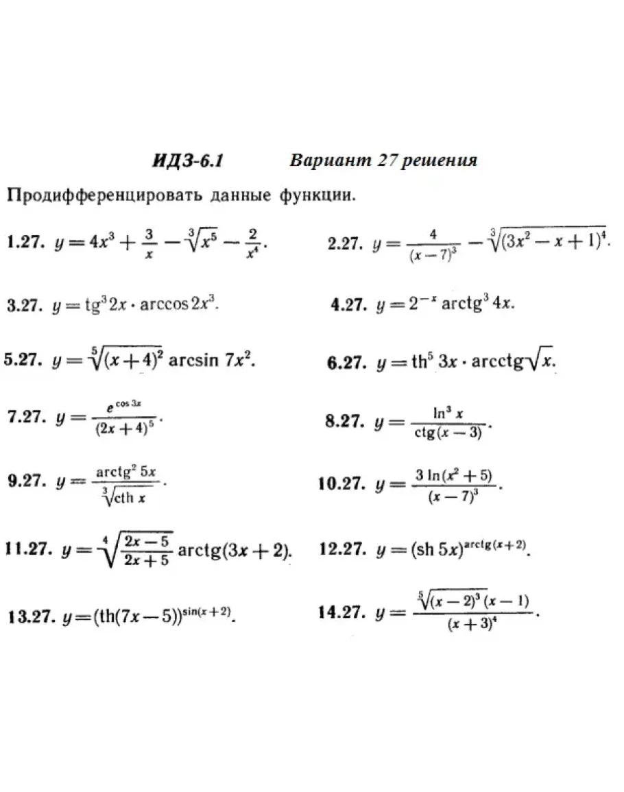
ИДЗ 6.1 Вариант 27 Рябушко (задания на стр. 205-218 в учебнике)
В файле решение (14 примеров)
Готовые ИДЗ представлены и оформлены в формате PDF.
Все решения подробно расписаны и сопровождаются комментариями где это требуется.
Удобство просмотра файлов на смартфонах, планшетах, ПК.
Тема: Дифференциальное исчисление функций одной переменной и его приложения
ИДЗ 6.1 Вариант 27 Рябушко (задания на стр. 205-218 в учебнике)
В файле решение (14 примеров)
Готовые ИДЗ представлены и оформлены в формате PDF.
Все решения подробно расписаны и сопровождаются комментариями где это требуется.
Удобство просмотра файлов на смартфонах, планшетах, ПК.
Вариант 27 ИДЗ 6.1 Решебник Рябушко часть 1
- Продавец: Mathematica
- Модель: 2254606
- Наличие: Есть в наличии
-
160р.




