Ответы на индивидуальные домашние задания по высшей математике Рябушко А.П. Часть 2.
Тема: Дифференциальное исчисление функций нескольких переменных. Полный дифференциал. Дифференцирование сложных и неявных функций.
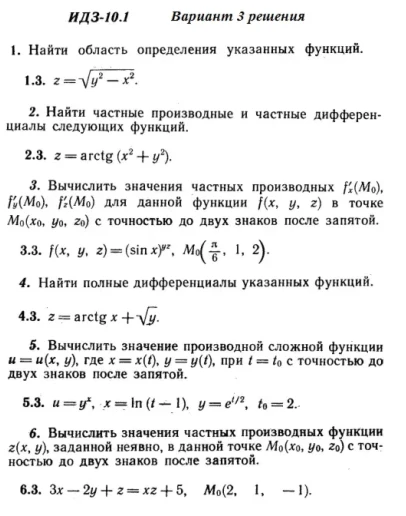
ИДЗ 10.1 Вариант 3 Рябушко (задания на стр. 222-229 в учебнике)
В файле решение (6 заданий)
Готовые ИДЗ представлены и оформлены в формате PDF.
Все решения подробно расписаны и сопровождаются комментариями где это требуется.
Удобство просмотра файлов на смартфонах, планшетах, ПК.
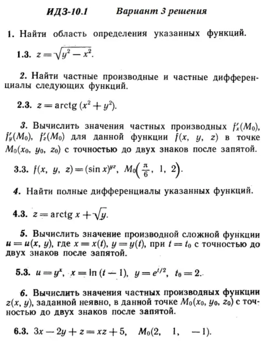
Тема: Дифференциальное исчисление функций нескольких переменных. Полный дифференциал. Дифференцирование сложных и неявных функций.
ИДЗ 10.1 Вариант 3 Рябушко (задания на стр. 222-229 в учебнике)
В файле решение (6 заданий)
Готовые ИДЗ представлены и оформлены в формате PDF.
Все решения подробно расписаны и сопровождаются комментариями где это требуется.
Удобство просмотра файлов на смартфонах, планшетах, ПК.
Вариант 3 ИДЗ 10.1 Решебник Рябушко часть 2
- Продавец: Mathematica
- Модель: 2252665
- Наличие: Есть в наличии
-
140р.




