Ответы на индивидуальные домашние задания по высшей математике Рябушко А.П. Часть 3.
Тема: Вычисление массы материальной пластинки. Вычисление статических моментов и координат центра масс тела.
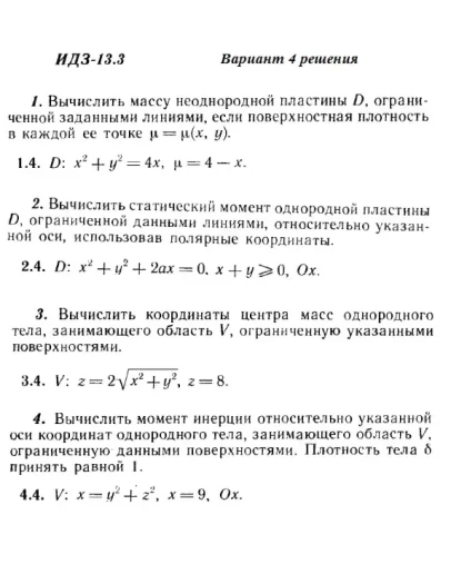
ИДЗ 13.3 Вариант 4 Рябушко (задания на стр. 179-183 в учебнике)
В файле решение (4 заданий)
Готовые ИДЗ представлены и оформлены в формате PDF.
Все решения подробно расписаны и сопровождаются комментариями где это требуется.
Удобство просмотра файлов на смартфонах, планшетах, ПК.
Тема: Вычисление массы материальной пластинки. Вычисление статических моментов и координат центра масс тела.
ИДЗ 13.3 Вариант 4 Рябушко (задания на стр. 179-183 в учебнике)
В файле решение (4 заданий)
Готовые ИДЗ представлены и оформлены в формате PDF.
Все решения подробно расписаны и сопровождаются комментариями где это требуется.
Удобство просмотра файлов на смартфонах, планшетах, ПК.
Вариант 4 ИДЗ 13.3 Решебник Рябушко часть 3
- Продавец: Mathematica
- Модель: 2252817
- Наличие: Есть в наличии
-
120р.




