Имеется информация по 10 предприятиям о зависимости себестоимости (ден.ед.) единицы продукции от трудоемкости единицы продукции (чел -час):
№ п/п 1 2 3 4 5 6 7 8 9 10
X 10,3 11,2 12,3 11,8 14,6 15,8 15,2 14,2 13,1 10,8
Y 110 125 130 131 150 172 158 145 140 118
1. Оцените коэффициенты линейной регрессии по методу наименьших квадратов.
2. Проверьте статистическую значимость оценок теоретических коэффициентов при уровне значимости .
3. Рассчитайте 95%-е доверительные интервалы для теоретических коэффициентов регрессии.
4. Спрогнозируйте себестоимость при трудоемкости и рассчитайте 95% доверительный интервал для условного математического ожидания .
5. Рассчитайте границы интервала, в котором будет сосредоточено не менее 95% возможных объемов потребления при доходе .
6. Оцените на сколько изменится себестоимость, если трудоемкость вырастет на 1 чел-час.
7. Рассчитайте коэффициент детерминации .
8. Рассчитайте - статистику для коэффициента детерминации и оцените его статистическую значимость.
Задача 2.
Предполагается, что объем предложения некоторого блага для функционирующей в условиях конкуренции фирмы зависит линейно от цены данного блага и от заработной платы сотрудников фирмы, производящих данное благо:
.
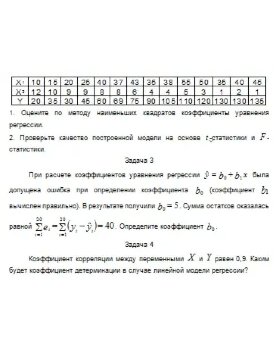
1. Оцените по методу наименьших квадратов коэффициенты уравнения регрессии.
2. Проверьте качество построенной модели на основе -статистики и - статистики.
Задача 3
При расчете коэффициентов уравнения регрессии была допущена ошибка при определении коэффициента (коэффициент вычислен правильно). В результате получили . Сумма остатков оказалась равной . Определите коэффициент .
Задача 4
Коэффициент корреляции между переменными и равен 0,9. Каким будет коэффициент детерминации в случае линейной модели регрессии?
№ п/п 1 2 3 4 5 6 7 8 9 10
X 10,3 11,2 12,3 11,8 14,6 15,8 15,2 14,2 13,1 10,8
Y 110 125 130 131 150 172 158 145 140 118
1. Оцените коэффициенты линейной регрессии по методу наименьших квадратов.
2. Проверьте статистическую значимость оценок теоретических коэффициентов при уровне значимости .
3. Рассчитайте 95%-е доверительные интервалы для теоретических коэффициентов регрессии.
4. Спрогнозируйте себестоимость при трудоемкости и рассчитайте 95% доверительный интервал для условного математического ожидания .
5. Рассчитайте границы интервала, в котором будет сосредоточено не менее 95% возможных объемов потребления при доходе .
6. Оцените на сколько изменится себестоимость, если трудоемкость вырастет на 1 чел-час.
7. Рассчитайте коэффициент детерминации .
8. Рассчитайте - статистику для коэффициента детерминации и оцените его статистическую значимость.
Задача 2.
Предполагается, что объем предложения некоторого блага для функционирующей в условиях конкуренции фирмы зависит линейно от цены данного блага и от заработной платы сотрудников фирмы, производящих данное благо:
.
1. Оцените по методу наименьших квадратов коэффициенты уравнения регрессии.
2. Проверьте качество построенной модели на основе -статистики и - статистики.
Задача 3
При расчете коэффициентов уравнения регрессии была допущена ошибка при определении коэффициента (коэффициент вычислен правильно). В результате получили . Сумма остатков оказалась равной . Определите коэффициент .
Задача 4
Коэффициент корреляции между переменными и равен 0,9. Каким будет коэффициент детерминации в случае линейной модели регрессии?





