Задача 1.
Имеется информация по 10 предприятиям концерна об объеме продаж (млн.руб.) от затрат на рекламу (млн.руб.).
1. Оцените коэффициенты линейной регрессии по методу наименьших квадратов.
2. Проверьте статистическую значимость оценок теоретических коэффициентов при уровне значимости .
3. Рассчитайте 95%-е доверительные интервалы для теоретических коэффициентов регрессии.
4. Спрогнозируйте прибыль при цене и рассчитайте 95% доверительный интервал для условного математического ожидания .
5. Рассчитайте границы интервала, в котором будет сосредоточено не менее 95% возможных объемов продаж при затратах на рекламу .
6. Оцените на сколько изменится объем продаж, если расходы на рекламу вырастут на 0,1 млн.руб.
7. Рассчитайте коэффициент детерминации .
8. Рассчитайте - статистику для коэффициента детерминации и оцените его статистическую значимость.
Задача 2.
Даны следующие данные ( - объясняющая переменная, - зависимая переменна). Выберите подходящую нелинейную модель, линеаризуйте ее и оцените параметры.
Задача 3
Построены две эмпирических модели
(1) ,
(2) .
Коэффициенты детерминации соответственно равны
(1) ,
(2) .
Можно ли сказать, что уравнение (2) лучше описывает исходные данные, чем уравнение (1)? Ответ обосновать.
Задача 4
Если построить модель , где прибыль, доход, затраты, то какими будут коэффициенты регрессии?
Имеется информация по 10 предприятиям концерна об объеме продаж (млн.руб.) от затрат на рекламу (млн.руб.).
1. Оцените коэффициенты линейной регрессии по методу наименьших квадратов.
2. Проверьте статистическую значимость оценок теоретических коэффициентов при уровне значимости .
3. Рассчитайте 95%-е доверительные интервалы для теоретических коэффициентов регрессии.
4. Спрогнозируйте прибыль при цене и рассчитайте 95% доверительный интервал для условного математического ожидания .
5. Рассчитайте границы интервала, в котором будет сосредоточено не менее 95% возможных объемов продаж при затратах на рекламу .
6. Оцените на сколько изменится объем продаж, если расходы на рекламу вырастут на 0,1 млн.руб.
7. Рассчитайте коэффициент детерминации .
8. Рассчитайте - статистику для коэффициента детерминации и оцените его статистическую значимость.
Задача 2.
Даны следующие данные ( - объясняющая переменная, - зависимая переменна). Выберите подходящую нелинейную модель, линеаризуйте ее и оцените параметры.
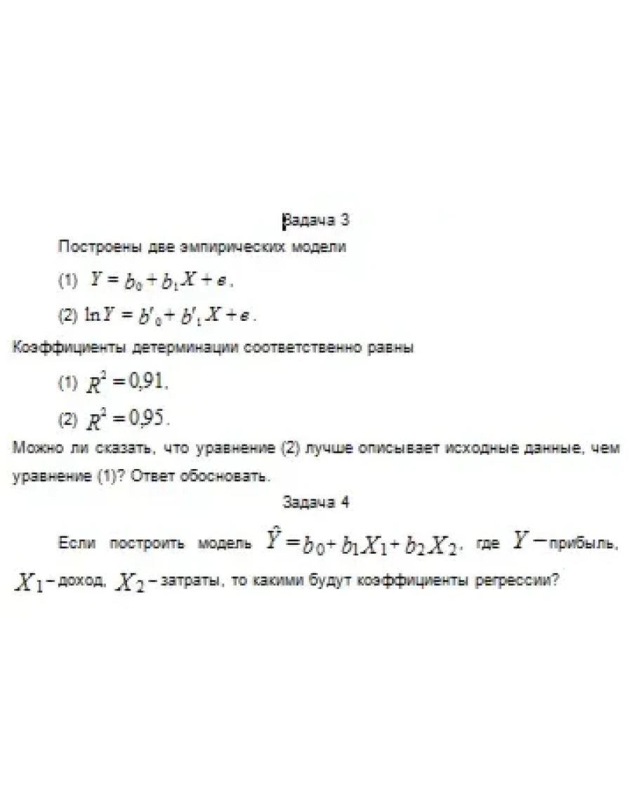
Задача 3
Построены две эмпирических модели
(1) ,
(2) .
Коэффициенты детерминации соответственно равны
(1) ,
(2) .
Можно ли сказать, что уравнение (2) лучше описывает исходные данные, чем уравнение (1)? Ответ обосновать.
Задача 4
Если построить модель , где прибыль, доход, затраты, то какими будут коэффициенты регрессии?





